2018年8月号
地震や台風などの災害時の労務管理に万全を!
このところ、大阪府北部地震、西日本豪雨と大きな被害をもたらす深刻な大災害が相次いでいます。先日の台風12号は三重県にも上陸しましたが、自然災害の恐ろしさと私たちの暮らしへの影響を痛感します。このような災害は、当然ですが企業の労務管理上も大きなテーマとなります。今月のナデック通信では、地震等の災害の影響で出勤できないときの賃金の取扱い、西日本豪雨に伴う労働基準法の一般的な考え方のふたつの点について、触れてみたいと思います。
(1)地震などの災害の影響で出勤できないときの賃金の取扱い
先日の大阪府北部地震もそうですが、地震大国である日本では、大地震等の災害が発生してしまった際には、通勤が困難な状況になることも珍しくありません。このような場合、まず労働者の安全の確保が求められるのはいうまでもないことですが、賃金の支払いが実務上のテーマになることがあります。
労働者に帰責事由がなく労働義務が履行不能になった場合、民法上は使用者に帰責事由がないときは賃金支払義務は消滅し(民法第536条第1項)、使用者に帰責事由があるときは存続するとされています(同条第2項)。労働基準法第26条の休業手当は、使用者として不可抗力を主張し得ない一切の事由を含むものと解されているため、天災地変などの不可抗力によらない限り、使用者が支払わなければなりません。
地震等の影響により労働者が出勤することができず、やむなく欠勤した場合は、自然災害という不可抗力によるものですから、基本的には労働者にも使用者にも責任がありません。従って、就業規則や労働契約に給与を支給するという規定がある場合を除いては、原則としてノーワークノーペイという考え方になります。
ただし、交通機関の遅延などを理由に使用者が休業を決定したり、行政からの避難勧告等は出ていないものの労働者の安全を考えて休業させたような場合は、使用者が雇用管理上の判断として休業を選択したことになりますので、基本的には休業手当の支払い義務が生じることになります。
休業手当が支給されない場合は欠勤扱いとされますが、労働者からの希望によって事後的に有給休暇への振替えを認めたり、特別休暇(有給)として扱うケースもあります。このような例では、会社独自の制度として、就業規則の規定を整備しておくことが必要となります。
なお、平成28年熊本地震に伴う労働基準法等に関するQ&A(第3版)では、「労働契約や労働協約、就業規則等に労働者が出勤できなかった場合の賃金の支払について定めがある場合は、それに従う必要があります。また、例えば、会社で有給の特別な休暇制度を設けている場合には、その制度を活用することなども考えられます。このような定めがない場合でも、労働者の賃金の取扱いについては、労使で十分に話し合っていただき、労働者の不利益をできる限り回避するように努力することが大切です」(Q9-2)と記載されています。
(2)平成30年7月豪雨による被害に伴う労働基準法や労働契約法に関するQ&A
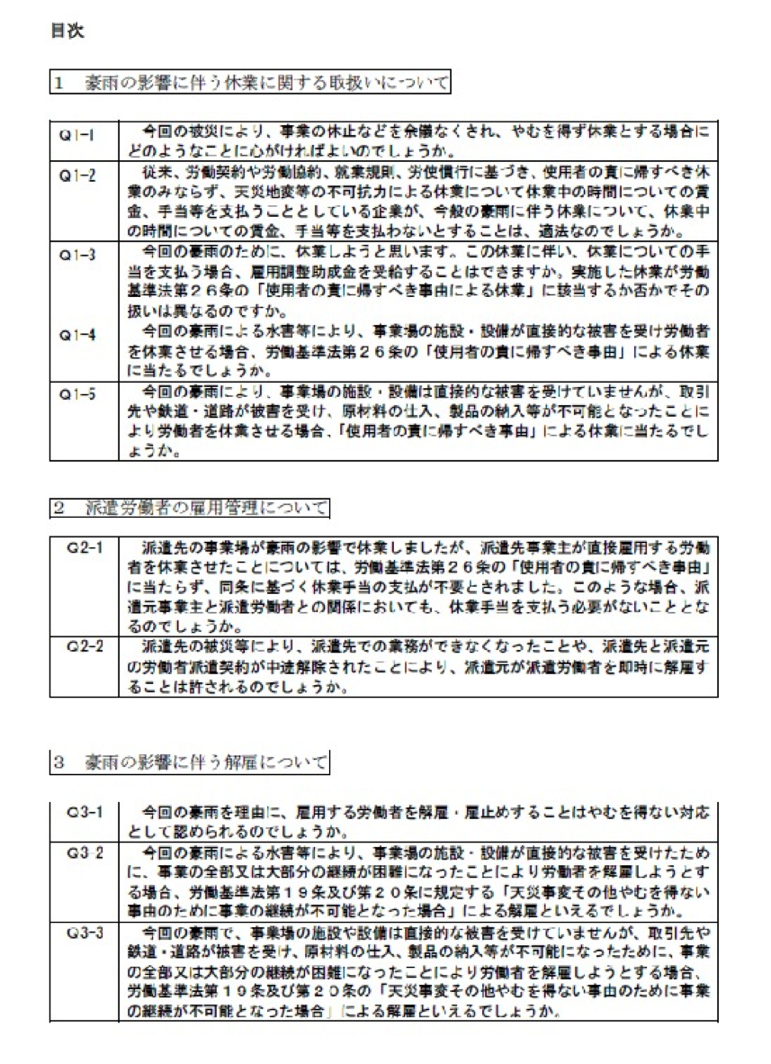
大阪府北部地震もそうですが、その後に発生した西日本豪雨も各地で深刻な被害が発生しており、雇用関係への影響も懸念されるところです。そこで、7月11日付で厚生労働省から、「平成30年7月豪雨による被害に伴う労働基準法や労働契約法に関するQ&A」が出されました。
内容としては、(1)豪雨の影響に伴う休業に関する取扱いについて、(2)派遣労働者の雇用管理について、(3)豪雨の影響に伴う解雇について、(4)労基法第24条(賃金の支払)について、(5)労基法第25条(非常時払)について、(6)労基法第32条の4(1年単位の変形労働時間制)について、(7)労基法第33条(災害時の時間外労働等)について、(8)労基法第36条(時間外・休日労働協定)について、(9)労基法第39条(年次有給休暇)について、(10)その他の項目に渡っています。
基本的な内容としては、2016年の「平成28年熊本地震に伴う労働基準法等に関するQ&A」の項目を踏襲していますが、今回のQ&Aで新たに加えられたものもあります。
Q3-2 今回の豪雨による水害等により、事業場の施設・設備が直接的な被害を受けたために、事業の全部又は大部分の継続が困難になったことにより労働者を解雇しようとする場合、労働基準法第19条及び第20条に規定する「天災事変その他やむを得ない事由のために事業の継続が不可能となった場合」による解雇といえるでしょうか。
Q3-3 今回の豪雨で、事業場の施設や設備は直接的な被害を受けていませんが、取引先や鉄道・道路が被害を受け、原材料の仕入、製品の納入等が不可能になったために、事業の全部又は大部分の継続が困難になったことにより労働者を解雇しようとする場合、労働基準法第19条及び第20条の「天災事変その他やむを得ない事由のために事業の継続が不可能となった場合」による解雇といえるでしょうか。
Q7-1 今回の豪雨により、被害を受けた電気、ガス、水道等のライフラインの早期復旧のため、被災地域外の他の事業者が協力要請に基づき作業を行う場合に、労働者に時間外・休日労働を行わせる必要があるときは、労働基準法第33条第1項の「災害その他避けることができない事由によって、臨時の必要がある場合」に該当するでしょうか。
なお、派遣先が豪雨の影響で休業した場合の派遣労働者に対する休業手当の取扱い(Q2-1)や、当初の予定どおり1年単位の変形労働時間制を実施できなくなった場合の労使協定の合意解約(Q6-1)など、実務的にも興味深い内容がありますので、参考にしたいものです。
ナデック通信バックナンバー
- 2022年9月号 メモリアルを祝うことの意味とは?
- 2022年8月号 「人材開発支援助成金を活用しよう!」
- 2022年7月号 社会保険の改正と働き方・暮らし方の変化
- 2022年6月号 2022年の労働保険年度更新について
- 2022年5月号 パワハラ防止法とジェンダー
- 2022年4月号 18歳成人がスタートします!
- 2022年3月号 「これからの時代の多様性について考えよう!」
- 2022年2月号 「コロナ禍の真の意味について考えよう!」
- 2022年1月号 「2022年の労働・社会保険関係の改正の動向は?」
- 2021年12月号 「職場風土が良くなる 《パワハラ防止対策》のポイントは?」
ナデック通信をメルマガでお届けします!
「ナデック通信」メルマガ(無料)をご希望の方は、以下のフォームからお申し込みください。
- 発行日 毎月1日(月刊)
- 発行部数 約2,000(独自配信)





