三重県鈴鹿の社労士事務所 地元三重県(鈴鹿市、四日市市、津市、亀山市)の企業様を応援!就業規則や労務問題、助成金や給与計算でお困りの方はご相談ください

三重 鈴鹿 四日市 津市 社会保険労務士(社労士)法人ナデック > ナデック通信 > 同一労働同一賃金のガイドライン案!

ナデック通信

2017年1月号

同一労働同一賃金のガイドライン案!

今年はまさに働き方改革の本丸スタートで、激動の一年になりそうですね。

昨年末、働き方改革実現会議から「同一労働同一賃金のガイドライン案」が発表され、新聞報道等でも激震が走りました。

今年はこれが本格的に始動し、法制化されていくことになります。

たったA4版10数枚のガイドラインですが、意外と内容は多岐に渡っており、なかなか核心部分が分かりにくいといえますね。

まずは、以下のような疑問について整理することが必要でしょう。

 

そもそも同一労働同一賃金とは何なのか?
ガイドラインでは何をいっているのか?
これから私たちは何をしなければならないのか?

 

 

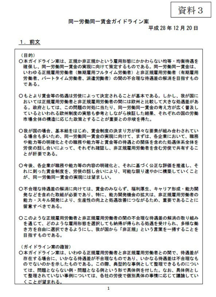
ガイドライン冒頭の「目的」では、以下のように記載されています。

本ガイドライン案は、正規か非正規かという雇用形態にかかわらない均等・均衡待遇を確保し、同一労働同一賃金の実現に向けて策定するものである。同一労働同一賃金は、いわゆる正規雇用労働者(無期雇用フルタイム労働者)と非正規雇用労働者(有期雇用労働者、パートタイム労働者、派遣労働者)の間の不合理な待遇差の解消を目指すものである。

まず、正規雇用労働者と非正規雇用労働者の定義が書かれています。何気なく読み流してしまいそうですが、ここにも意味があります。

 

正規雇用労働者・・・無期雇用フルタイム労働者

非正規雇用労働者・・・有期雇用労働者、パートタイム労働者、派遣労働者

 

 

正規雇用労働者とは、「無期」で「フルタイム」の労働者です。

非正規雇用労働者とは、「有期」の労働者、パートさん、派遣社員さんです。

そうすると、当然のことですが、どちらにも属さない人も出てきます。

例えば、「無期雇用」で「短時間」の人(いわゆる「短時間正社員」)。

「有期雇用」だけど、働き方が「正社員」の人(あまり例がないと思われるが)。

社内では「パートさん」と呼んでいるけど、いわゆるパートタイム労働者に該当しない人(この場合は「無期雇用フルタイム労働者」か?)。

「派遣労働者」は「無期」であっても「非正規雇用労働者」に該当しますが、求人募集の際の指導実態からすると、もしかして例外もあるのかも?

このように考えると、まずもって定義からして、同一労働同一賃金って難しい、ということになりますね。

 

 

 

以下、ガイドラインに従って、基本給についての具体的な内容を見てみましょう。

 

 

(1)基本給を労働者の職業経験・能力に応じて支給する場合

基本給について、労働者の職業経験・能力に応じて支給しようとする場合、無期雇用フルタイム労働者と同一の職業経験・能力を蓄積している有期雇用労働者又はパートタイム労働者には、職業経験・能力に応じた部分につき、同一の支給をしなければならない。また、蓄積している職業経験・能力に一定の違いがある場合においては、その相違に応じた支給をしなければならない。

その人の経験や能力に応じて基本給を支給しているという会社は、多いと思います。

この場合は、会社が判断するモノサシに従って、同じ経験・能力を持つ人には、同じ基本給を支給しなければなりません。

違いがある場合には、その違いに応じて支給をしなければなりません。

例えば、あるキャリアコースを選択して能力を習得した人に、その能力に応じた基本給を支給することは、もちろん問題ありません。

しかし、経験や能力に応じて基本給を支給している場合であっても、その経験が現在の業務と関係がない場合には、単に多くの経験を有するという理由で、多くの基本給を支給することは問題となります。

 

 

(2)基本給を労働者の業績・成果に応じて支給する場合

基本給について、労働者の業績・成果に応じて支給しようとする場合、無期雇用フルタイム労働者と同一の業績・成果を出している有期雇用労働者又はパートタイム労働者には、業績・成果に応じた部分につき、同一の支給をしなければならない。また、業績・成果に一定の違いがある場合においては、その相違に応じた支給をしなければならない。

業績や成果に応じて基本給を支給している会社で、正社員にもパートにも販売目標の達成に応じて基本給を支給することは、もちろん問題ありません。

生産効率や品質に対する責任を負い、それによって処遇が決まる人に対して、それらの責任を負わず、処遇への影響もない人よりも高額の基本給を支給することも、問題ありません。

しかし、業績や成果に応じて基本給を支給している会社で、販売目標を達成したときに支給している基本給(一部)を、パートだからという理由で支給しない場合は問題となります。

 

 

(3)基本給を労働者の勤続年数に応じて支給する場合

基本給について、労働者の勤続年数に応じて支給しようとする場合、無期雇用フルタイム労働者と同一の勤続年数である有期雇用労働者又はパートタイム労働者には、勤続年数に応じた部分につき、同一の支給をしなければならない。また、勤続年数に一定の違いがある場合においては、その相違に応じた支給をしなければならない。

勤続年数に応じて基本給を支給している会社で、契約社員についても入社時から通算して評価して支給している場合は、もちろん問題ありません。

しかし、契約社員について勤続年数を入社時から通算せず、その時点での雇用期間のみで評価して支給している場合は、問題となります。

 

 

 

さらにガイドラインでは、賞与、役職手当、制皆勤手当、時間外手当、通勤手当などの手当、福利厚生などの論点についても、詳しく整理されています。

これらの考え方は、あくまで同じ会社で働く人について、同じ労働=同じ賃金をという発想であり、まったく別の会社で働く人との比較の問題ではありません。

ガイドラインは今は「案」の段階ですが、今年実施されるであろう労働契約法、パートタイム労働法、労働者派遣法の改正と相まって、正式なガイドラインとして動いていくことになります。

同一労働同一賃金が動き出すこれからの時代への対応としては、仕事に対する役割と評価の軸を明確にするということに尽きます。

同じ会社で働く人が同じ仕事をしているのに待遇の差がある場合、誰の目から見ても合理的な理由が求められるというのが、「同一労働同一賃金」の考え方です。

 

 

具体的には、人事(評価)制度と就業規則(賃金規程)によって、これを明確にしていくという流れになります。

特に、パートさんや契約社員さんがいて、一見すると正社員と変わらないような仕事をしてもらっているという場合、「うちは小さな会社だから、就業規則、人事制度なんて関係ない」という言い訳は、もう通用しない時代になっていきます。

たとえ国から指導を受けなくても、国が決めたガイドラインを守れない会社ということになると、従業員さんのモチベーションは下がることはあれ、上がる方向にはならないですね。

年を経るごとに人手不足が加速し、いわゆるブラック企業への厳しい目線が注がれる時代、これらへの対応は避けて通ることができない道だと思います。

ぜひ、積極的に情報を得て、時流を掴んでいく中で、変化に対応することを逆に強みにして、会社を人材を成長させていきたいものです。

 

ナデック通信バックナンバー

ナデック通信をメルマガでお届けします!

「ナデック通信」メルマガ(無料)をご希望の方は、以下のフォームからお申し込みください。

お名前 必須 例:山田太郎
メールアドレス必須 例:info@nudec.jp ※半角入力

TOPへ戻る